Crest Data Achieves AWS Cloud Operations Competency with Amazon CloudWatch Migration Services
Retrieval-augmented Generation (RAG) systems
Represent a paradigm shift in natural language processing (NLP) where information retrieval and content generation are tightly integrated. Unlike traditional approaches where generation operates independently of retrieval, RAG systems combine the strengths of both retrieval and generation models to produce more contextually relevant and coherent outputs.
Envisioning an ideal system that effectively utilizes RAG to generate a concise response to user queries would require drilling down into the fundamental steps from user input to response generation, with the scalability and robustness of the system in mind. The first need is to select the best Vector database and an RAG model that fits our enterprise requirements. To determine that, one needs to do a proper analysis of the scale of the data, the complexity of the queries, the frequency of updates in data, and the anticipated user interaction pattern. These requirements should be sufficient in finding the best-suited model and database for efficient RAG. The selection can be numerically backed by benchmarking done against each of the selected models.
The next part of the puzzle is developing robust pipelines that can withstand growing data volumes while ingesting data from diverse sources. Along with the ingestion, the pipeline should also implement techniques to perform data engineering tasks like cleaning the data, Normalization, and performing enrichments to enhance the quality of the input data. With enterprise scenarios in mind, the pipeline should also implement functionalities to mask sensitive information, preparing the chunks from data fetched with adding metadata for each chunk. Most systems that use RAG fail to add context for the document added into the Vector database which can amount to misleading responses for the user queries.
Quality improvement of Indexed data and Chunk Optimization:
To avoid this an added point is to add the context for each document while loading it to the selected vector database and creating valuable chunks from documents that don’t alter the meaning conveyed from the generated chunks. A few other areas which also play a key role in effective RAG architecture are:
Document Parsers/ Document Loaders
Document duplication detection
Document and Embeddings storage
With this, the vector db would be able to perform efficiently and produce valuable responses to user queries.
Query Rewriting and Reranking/Scoring:
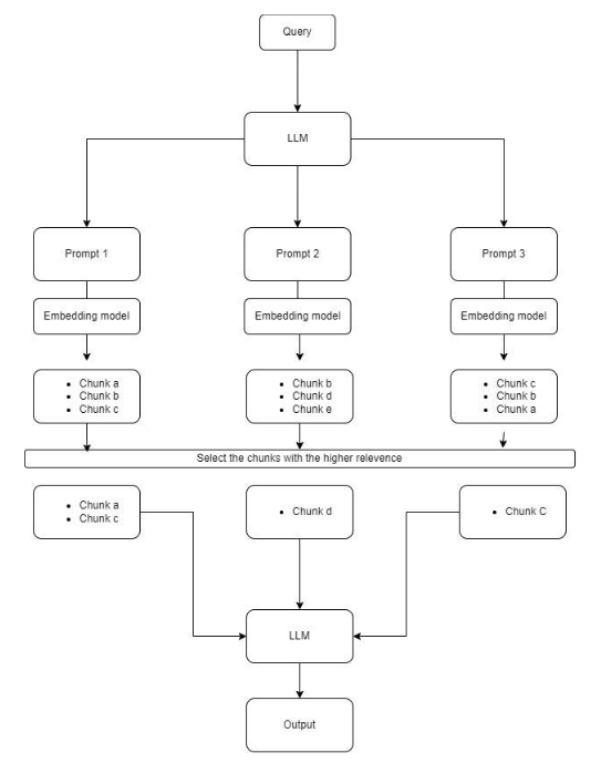
The user queries in most of the environment are fed directly to the Vector DB and this in turn generates poor and irrelevant responses. This should be mitigated in an enterprise environment by using the power of LLMs and then ranking the responses generated to get the best possible response. This would be done in the following steps:
Sample Prompt which can be used to re-write queries or create sub-queries:
Prompt: Please rephrase the following query into three or fewer subqueries, so that each sub-query contains only one topic. Show each sub-query in each new line.
Query:“<original user query>”
This can effectively produce more valuable responses to user queries. enterprise can use state-of-the-art domain-specific fine-tuned models also to limit the range of the responses. the user-query-to-response time can be reduced by implementing caching strategies for frequently accessed data, this can also involve the storage of prompts and their corresponding responses in a database, enabling their retrieval for subsequent use with minimal cost. After using LLMs to re-write and enhance our user queries we need to encode them into vectors for retrieval. Choosing the appropriate encoder/embeddings would affect the quality of your RAG system. There will be times when even after rewriting queries model will hallucinate, to mitigate this a re-ranker can be introduced to RAG architecture, which mitigates language model hallucinations and enhances out-of-domain generalization. Yet, this enhancement isn’t without its downsides. Advanced re-rankers might introduce latency due to increased computational demands, potentially affecting real-time applications adversely.
This can effectively produce more valuable responses to user queries. enterprise can use state-of-the-art domain-specific fine-tuned models also to limit the range of the responses. the user-query-to-response time can be reduced by implementing caching strategies for frequently accessed data, this can also involve the storage of prompts and their corresponding responses in a database, enabling their retrieval for subsequent use with minimal cost. After using LLMs to re-write and enhance our user queries we need to encode them into vectors for retrieval. Choosing the appropriate encoder/embeddings would affect the quality of your RAG system. There will be times when even after rewriting queries model will hallucinate, to mitigate this a re-ranker can be introduced to RAG architecture, which mitigates language model hallucinations and enhances out-of-domain generalization. Yet, this enhancement isn’t without its downsides. Advanced re-rankers might introduce latency due to increased computational demands, potentially affecting real-time applications adversely.
The techniques mentioned above can help generate valuable responses to user queries. However, feedback is always valuable in determining the accuracy and precision of any model, feedback loop is what makes AI more compliant to ever-changing data. The same should be accommodated in the end-to-end flow for users of RAG. This can be as simple as collecting ratings for the generated answer. Once feedback starts to flow into the system the range of accuracy of the model can be determined and the key areas which need to be retrained can also be derived and worked upon.
Monitoring is a must for such a high-end product and securing the data that flows in and out of the system is a must for an enterprise. Implementing comprehensive monitoring and logging mechanisms to track system health, performance metrics, and user interactions.
The enterprise must adhere to all the regulatory policies and should implement standard structures to handle the data that flows in and out of the system. For this proper regular security audits and vulnerability assessments need to be conducted to identify and mitigate potential risks.





