Driving RegTech Business Growth and Operational Efficiency Through AWS Cloud Migration
Executive Summary
As the customer’s business expanded, its on-prem infrastructure began to constrain growth and agility. Rising infrastructure costs, slow provisioning cycles, limited scalability, and minimal visibility into system health made it increasingly difficult to support evolving financial services workloads. The absence of a robust disaster recovery approach further added operational risk, impacting both reliability and confidence in day-to-day operations.
This case study highlights how the customer transitioned from an on-prem environment to the AWS Cloud to address these challenges. It outlines the migration journey, the key technical and operational hurdles that were resolved, and the measurable business outcomes achieved including improved performance, reduced operational overhead, better observability, and the ability to scale seamlessly as business demands continue to grow.
About the Customer
The customer is a RegTech solutions provider delivering anti-money laundering, KYC, and compliance platforms for financial institutions. With deep domain expertise and a configurable, scalable product offering, the organization helps clients automate compliance workflows, manage regulatory risk, and adapt quickly to evolving regulatory requirements.
Customer Challenge
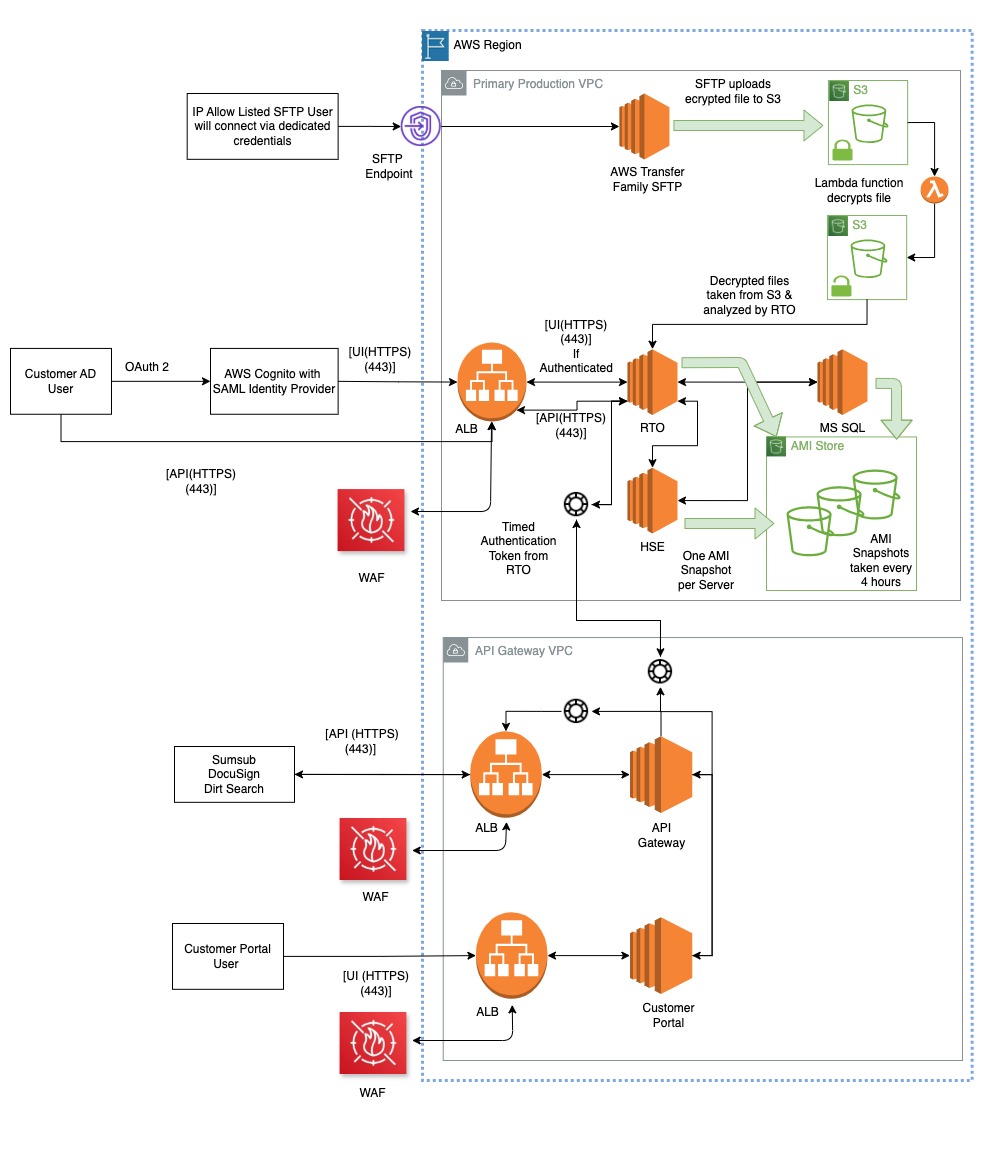
The customer faced rising infrastructure costs, limited scalability, and reduced operational efficiency while operating entirely on-premises. The lack of a flexible disaster recovery solution led to more risks of service disruption, while legacy systems limited agility and innovation. To address these challenges, the customer required a secure, scalable, and cost-effective cloud solution to support long-term growth and digital transformation.
Proposed Solution
Automation & Observability
Infrastructure Automation:
- All environments (Dev, Test, Prod) were provisioned using Terraform templates, ensuring repeatability, compliance, and zero manual console changes.
Monitoring:
- Monitoring is provided by Nagios and AWS Cloudwatch in each environment.
- We will be launching a dedicated Nagios EC2 server for monitoring the RegTechOne application and Infrastructure.
- Nagios collects metrics from each server, and PNP4Nagios aggregates them into dashboards.
Security Best Practices:
- Version-controlled infrastructure code.
- Regular OS patches will be carried out.
- Secure secrets management with AWS Secrets Manager
Why AWS?
Scalability & Flexibility:
- The availability of applications has been improved from 90% to 99.99% by AWS Auto Scaling and Application Load Balancers.
- The use of multiple Availability Zones (AZs) ensured resilience and scalability.
Security & Compliance:
- Security posture has improved with the use of IAM, KMS encryption, CloudTrail logging, Security Hub, and WAF.
- Enabled compliance with financial regulations (Bank Secrecy Act, AML laws.
High Availability & Disaster Recovery:
- Multi-AZ and Multi-region capabilities ensured business continuity.
- Directory Service Enterprise Edition enabled smooth region-to-region migration during disasters.
Cost Optimization:
- Reserved instances, autoscaling groups, and consolidated billing through AWS Cost Explorer and Cost Categories supported 30-40% cost savings compared to on-premises.
Outcomes & Success Metrics
Agility & Faster Deployments:
- Infrastructure automation using Terraform reduced provisioning cycles.
- 3x faster application deployments compared to on-prem provisioning cycles.
- 60% reduction in downtime during deployments due to infrastructure automation.
Enhanced Security & Compliance:
- Adoption of AWS IAM, KMS encryption, CloudTrail, Security Hub, and WAF strengthened the products security posture, ensuring compliance with financial regulations.
- Zero compliance breaches during data exchange.
- 100% encryption of sensitive files in transit and at rest.
- 100% inbound traffic routed through WAF + ALB + Cognito, blocking malicious or invalid requests at the edge.
Operational Efficiency:
- Delivered comprehensive visibility into infrastructure and application health using CloudWatch and Nagios
- Reduced Mean Time to Detect (MTTD) issues, ensuring faster remediation and fewer business disruptions.
- 100% monitoring coverage for CPU load, uptime, SSL, and application availability.
Disaster Recovery Readiness:
- Improved resilience and disaster recovery readiness by leveraging AWS’s multi-region backup and recovery capabilities.
- The risk of service disruption was reduced, ensuring business continuity and regulatory compliance.
- Recovery objectives were met – faster restoration of services during failover.
About Crest Data
Crest Data is a data and AI-first product engineering and technology solutions provider with deep expertise in cloud and AI, cybersecurity, observability, data analytics, and workflow automation. In this case study, Crest Data applied its CloudOps and DevSecOps capabilities to help the customer migrate from on-prem infrastructure to a secure, scalable, and cost-efficient AWS environment, supported by infrastructure automation and proactive monitoring.
With 1,200+ experts and a track record of 5,500+ successful projects across 150+ global customers, and backed by strong partnerships with AWS, Google, Microsoft, Datadog, Dynatrace, ServiceNow, and NetApp, Crest Data delivers outcome-focused solutions that strengthen security, improve platform reliability, and enable sustainable digital growth.





